Все Тут Online
Все Тут Online
Новые сообщения
Все сообщения за последних 24 часа
Все сообщения за последнюю неделю
Расширенный Поиск

   
Меню сайта:
Главная
Форум
Чат
- Online приложения:
- Игры
- Выбор стиля:
- FAQ
- Для начинающих

Вернуться   Все Тут Online > Оцифровки ВИНИЛА пользователей нашего форума > В гостях у Юрия (shurik_pronkin)
Ответ
 
Опции темы Опции просмотра
Старый 09.06.2025, 00:39   #1
shurik_pronkin
Супер-модератор
 
Аватар для shurik_pronkin
 

Регистрация: 04.03.2023
Сообщений: 2,851
Сказал(а) спасибо: 4,401
Поблагодарили 7,781 раз(а) в 2,136 сообщениях
shurik_pronkin репутация неоспоримаshurik_pronkin репутация неоспоримаshurik_pronkin репутация неоспоримаshurik_pronkin репутация неоспоримаshurik_pronkin репутация неоспоримаshurik_pronkin репутация неоспоримаshurik_pronkin репутация неоспоримаshurik_pronkin репутация неоспоримаshurik_pronkin репутация неоспоримаshurik_pronkin репутация неоспоримаshurik_pronkin репутация неоспорима
По умолчанию Эволюция стабилизаторов напряжения.

Первые стабилизаторы были ламповыми:



Источником опорного (стабильного) напряжения в те времена был стабилитрон газоразрядный тлеющего разряда типа СГ4С, уровень шума которого вообще не нормировался, т.е. был очень шумным. Вместе с балластным резистором (47к) получался самый обычный параметрический стабилизатор, на котором сидел катод пентода усилителя ошибки обратной связи. С анода этого пентода стабилизированный сигнал шел на сетку регулирующего триода.

Сравните с современной типологией стабилизатора с малым падением напряжения (LDO, low dropout) типа ADP223:



Ничего не изменилось с ламповых времен - регулирующий элемент, усилитель ошибки, обратная связь, источник опорного напряжения.

Вывод: эволюции базовой типологии стабилизаторов напряжения нет.

Зато есть эволюция элементной базы стабилизаторов и источников напряжения.

Источники напряжения в ламповую эпоху - аккумуляторы (химические) и сетевое напряжение. Аккумуляторы (батареи) не требуют выпрямления и фильтрации, а переменное напряжение сети нужно привести к требуемой величине, выпрямить и отфильтровать. Выпрямление осуществлялось специальными лампами кенотронами:



Когда полупроводники вытеснили лампы, то кенотроны были заменены сперва на германиевые, а затем на кремниевые диоды, но сам принцип выпрямления и фильтрации не изменился:



Здесь нужно сказать, что работа полупроводниковых устройств основана на иных нежели у ламп физических и химических принципах, и как результат вся грязь из общегородской сети через паразитную емкость перехода выпрямительного диода проникает в питание нашего устройства - усилителя, корректора и т.п., чего не происходило, когда выпрямление осуществлялось кенотронами. Более того, из-за паразитной емкости и индуктивности переходов сами диоды стали источником помех типа "звона" и "дребезга", и чтобы уменьшить эти паразитные осцилляции, возникающие во время переключения диода, начали приделывать разного рода костыли в виде RC-снабберов:



Когда наступила эра малогабаритных и энергосберегающих устройств, громоздкие и энергозатратные классические "аналоговые" трансформаторы-выпрямители были заменены на компактные и экономичные "цифровые" импульсные:



и "медленные" диоды уже не справлялись с переключением высокой частоты, поэтому вытиснились диодами шоттки, у которых скорость переключения гораздо выше, и, следовательно, паразитной осцилляции меньше. В аудио сообществе все кинулись менять "старые" и немодные "медленные" диоды в выпрямительных мостах на "быстрые" и модные шоттки, фасты и ультрафасты, от чего звук стал еще более звонкий, жестяной и аналитичный.

Сегодня повсюду миниатюрные и сверхминиатюрные устройства, которые питаются от аккумулятора, поэтому всё многообразие напряжений в них синтезируется специальными чипами DC-DC, которые однополярное постоянное напряжение аккумулятора превращают в постоянные напряжения разной полярности разной величины для модулей устройства. Подробнее здесь: https://www.vsetutonline.com/forum/s...d.php?t=272031 (Как из 5 вольт получается +/- 15 вольт или снова про DSD.) Однако, любой DC-DC конвертер и сам является источником шума и помех, и выдает грязное питание, и чем больше ток потребления, тем больше грязи в синтезированном напряжении.

Но вернемся к стабилизаторам.

Когда всё стало кремниевым транзисторным, стабилизаторы тоже стали кремниевыми. Источник опорного напряжения - стабилитрон, а регулирующий элемент - транзистор:



Шумовые характеристики стали лучше, чем у ламповых решений, и для аудио целей это стало оптимальным решением, особенно если без стабилизации никак - это когда суммарный ток потребления различными узлами большой, например, в усилителе, вертушке или магнитофоне.

Когда все стало микросхемным, стабилизаторы тоже стали интегральными и большими и маленькими, но с тремя функциональными выводами (ножками): вход, выход и земля\опорное напряжение, например, LM7805:



На вход подается напряжение не менее 9 вольт, а на выходе стабильные 5 вольт, в подарок идут как минимум шумы от работы ШИМ-модулятора и фликкер-шумы от источников опорных напряжений как раз в звуковом диапазоне частот. Умельцы кинулись прилаживать очередные костыли, чтобы очистить выходное напряжение от бонусных шумов:



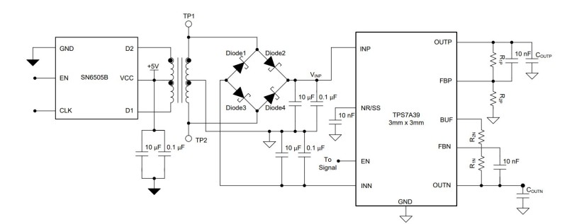
Но "вершина" эволюции стабилизаторов - это, конечно, преобразователи DC-DC “постоянный ток – постоянный ток” (“постоянное напряжение - постоянное напряжение”) и импульсные стабилизаторы напряжения, которые на выходе щедро оставляют богатые продукты своей жизнедеятельности в широкополосном спектре, и чтобы хоть как-то почистить всё это безобразие, и придумали стабилизаторы с малым падением напряжения (LDO), об одном из которых я упоминал выше.

Вот, например, LDO-стабилизатор TPS7A39, который является частью DC-DC преобразователя:



Вывод: любой стабилизатор является источником дополнительного шума и в аудио системе его будет слышно. https://www.vsetutonline.com/forum/s...d.php?t=276049 Если ток потребления транзисторно-микросхемной аудио схемы меньше 100 мА, то лучше вообще обойтись без стабилизатора, потому что диоды выпрямительного моста и без того сами загадят питание.

Последний раз редактировалось shurik_pronkin; 27.07.2025 в 21:22.
shurik_pronkin вне форума   Ответить с цитированием
3 пользователя(ей) сказали cпасибо:
Дмитрий (09.06.2025), AlexKan (09.06.2025), Filigrane (09.06.2025)
Ответ

Закладки


Ваши права в разделе
Вы не можете создавать новые темы
Вы не можете отвечать в темах
Вы не можете прикреплять вложения
Вы не можете редактировать свои сообщения

BB коды Вкл.
Смайлы Вкл.
[IMG] код Вкл.
HTML код Выкл.

Быстрый переход


Часовой пояс GMT +3, время: 05:28.


Powered by vBulletin® Version 3.8.2
Copyright ©2000 - 2025, Jelsoft Enterprises Ltd. Перевод: zCarot
Rambler's Top100 Республика Татарстан - Каталог сайтов